浙江杭州CI设计策划机构 因为专业 所以杰出!
首页
关于我们
新起点简介
新起点群英谱
艺术传播
人才招聘
CI设计
CI设计
CI策划
CI策划服务流程
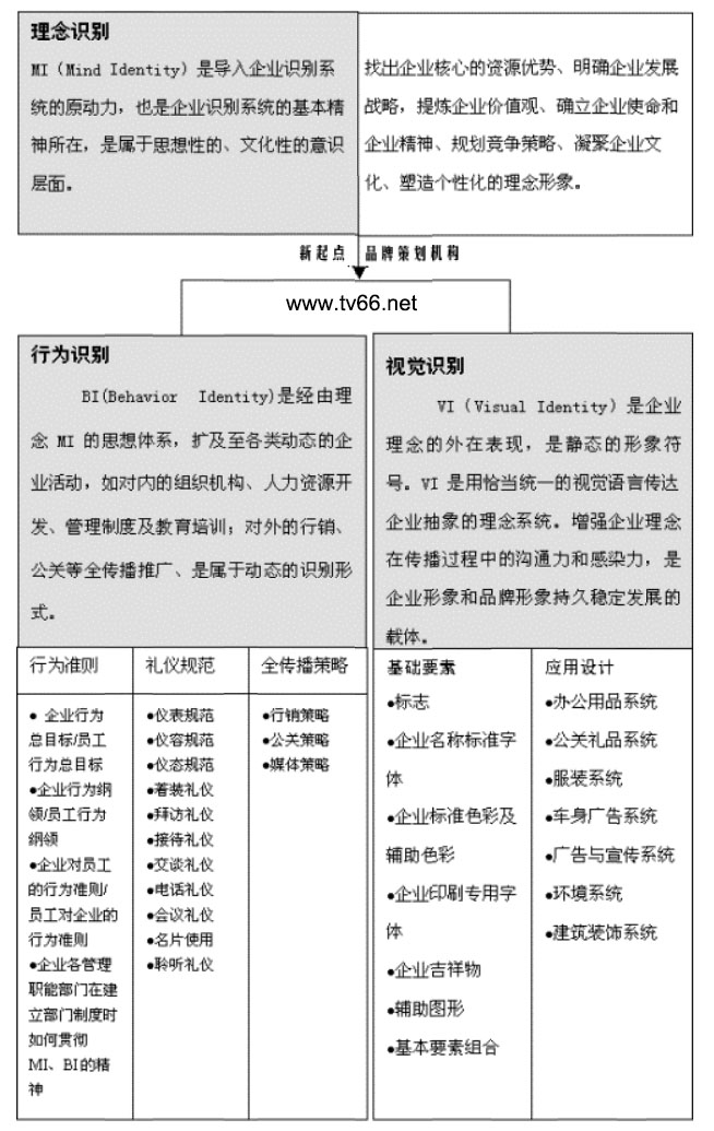
CIS系统完全概念图示
CIS系统策划导入目的图示
CIS策划发展
中国式CI发展趋势
CI策划知识
CI策划导入知识
校园文化建设
校园文化建设方案
校园文化SIS系统规划
校园文化理念识别系统(MI)
校园文化行为识别系统(BI)
校园文化视觉识别系统(VI)
校园文化环境文化系统(EI)
校园课程
领导力课程《就这样赢得学生的心》
《点燃教师教学激情和学生学习热情》
高品质学习力课程:《终极学习密码》
教师核心修炼课程之:《教师卓越领导力》
学习力教育专家余建祥简介
联系我们
联系我们
友情链接
CIS系统完全概念图示
首页
CI策划
CIS系统完全概念图示
因为专业 所以杰出!
国内顶级CI设计策划机构